欢迎访问中国饮料工业协会网站
手机版
|
微信公众号
|
联系我们
综合服务平台
首页
关于协会
党建工作
行业活动
法规标准
CBST
统计评价
协会刊物
成为会员
首页
/
通知公告
/
协会工作
/
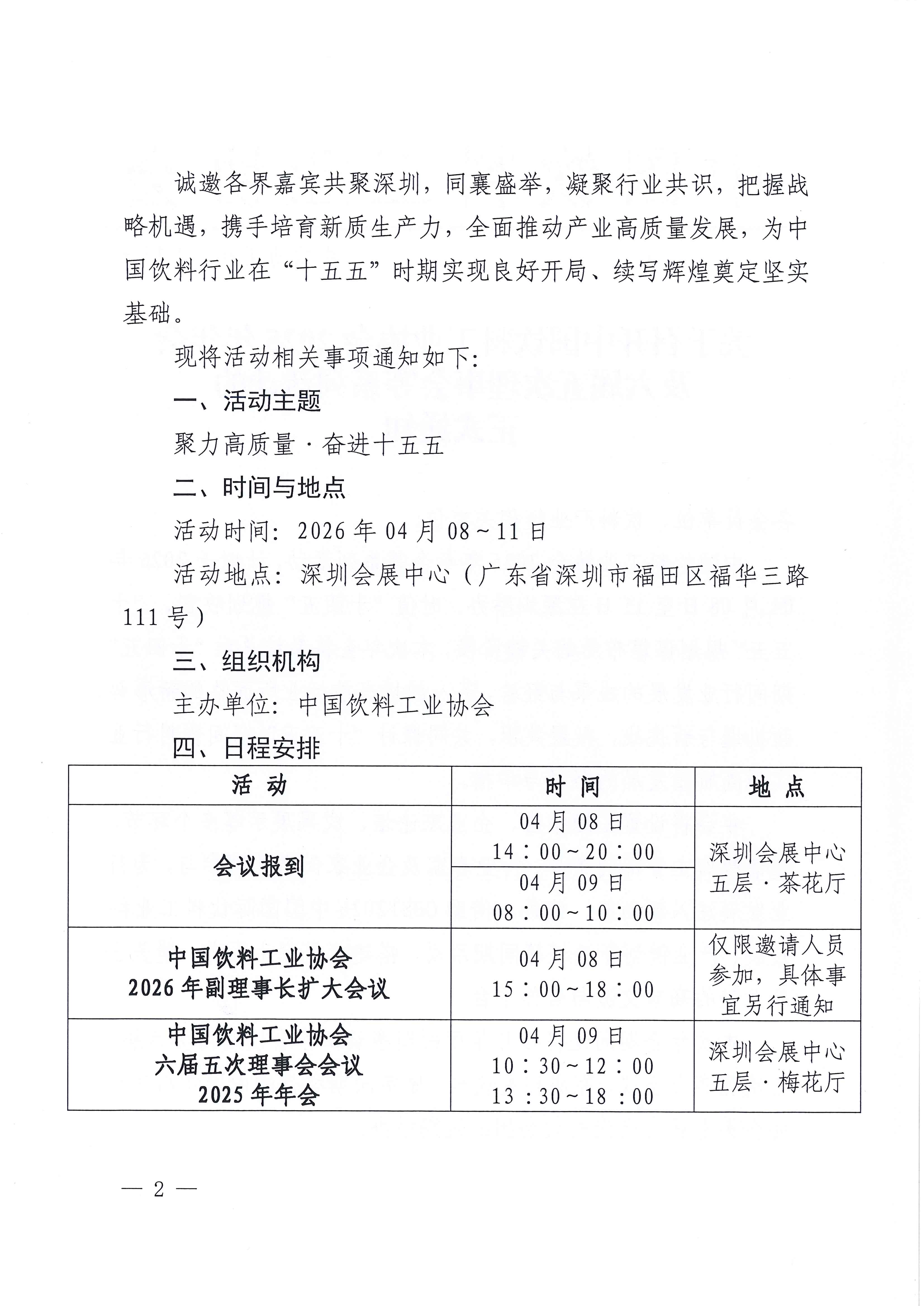
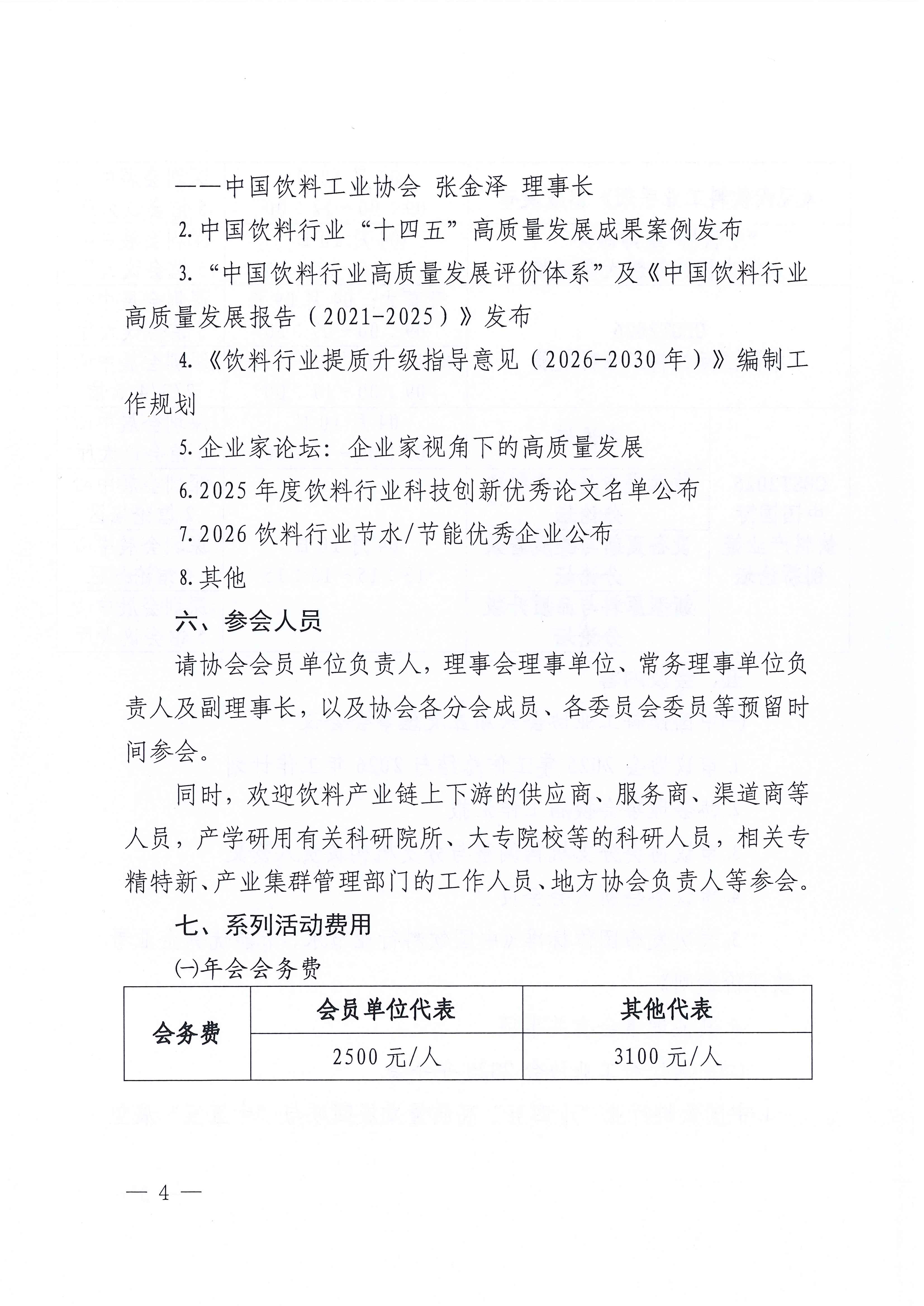
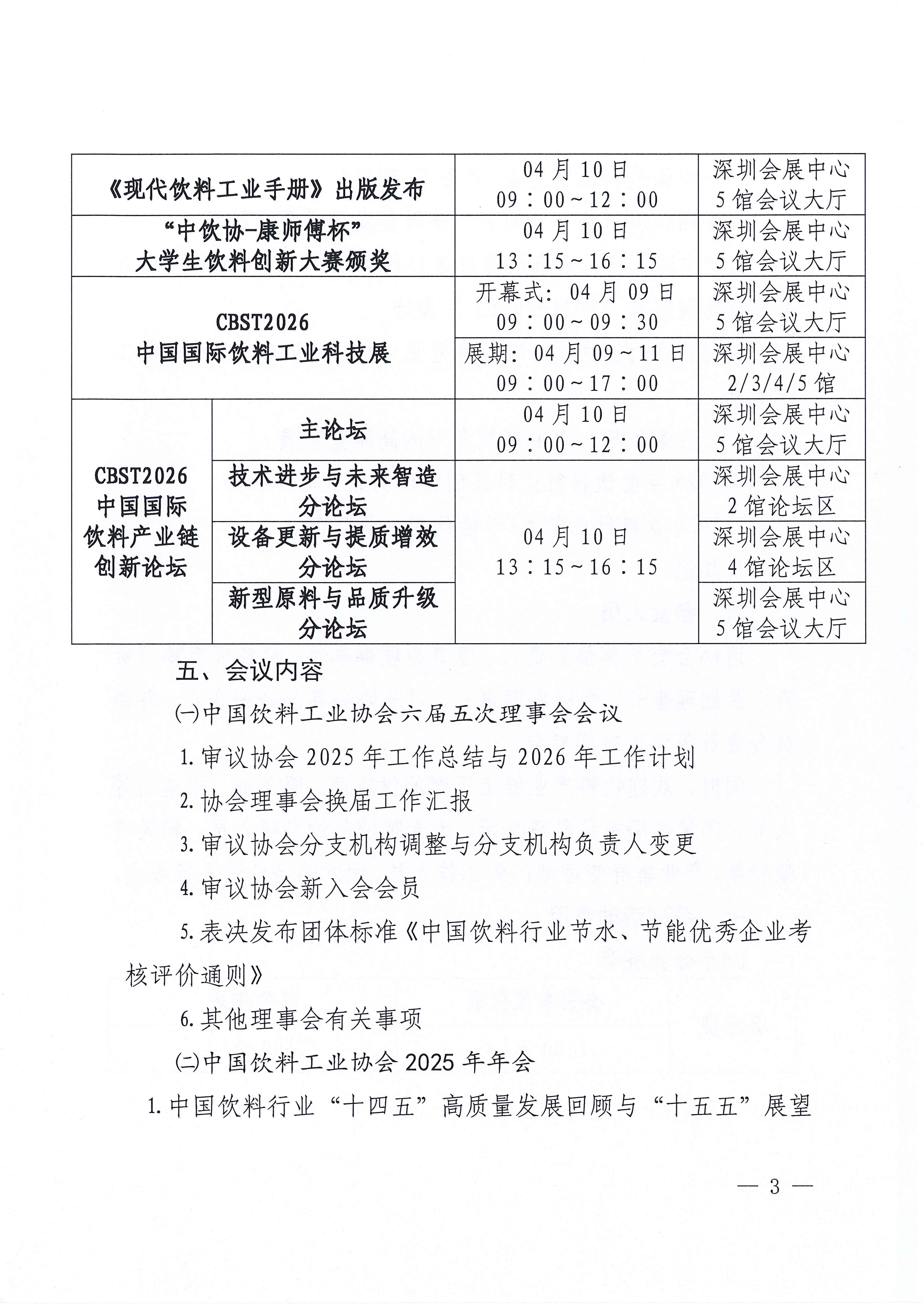
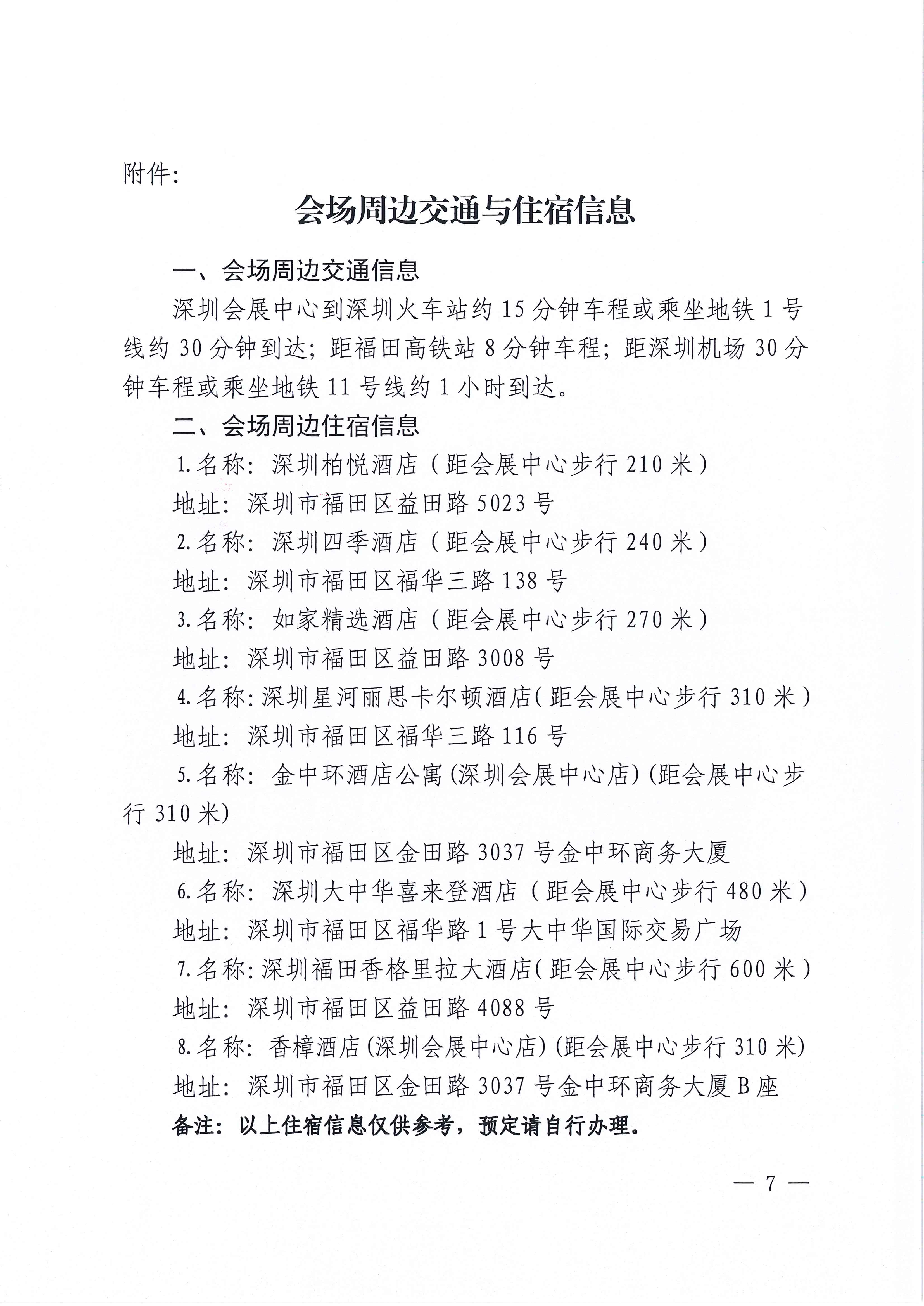
正式通知|中国饮料工业协会2025年年会及六届五次理事会等系列活动
正式通知|中国饮料工业协会2025年年会及六届五次理事会等系列活动
协会工作
发布时间:2026.03.24
微信扫码分享
×
使用微信扫一扫分享给好友
复制链接
关于召开中国饮料工业协会2025年年会及六届五次理事会等系列活动的正式通知(中饮协〔2026〕15号).pdf
下一条:
关于开展2025年度轻工企业运行情和科技创新统计工作况等评价...
微信扫码分享
使用微信扫一扫分享给好友